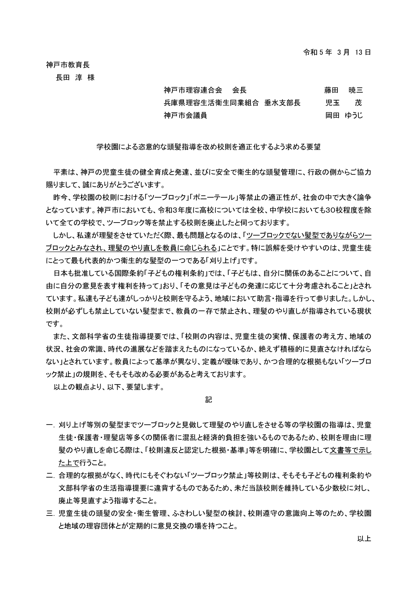
学校園の頭髪指導と校則の適正化(2023年3月13日)
昨今、学校園の校則における「ツーブロック」「ポニーテール」等禁止の適正性が、社会の中で大きく論争となっています。神戸市においても、令和3年度に高校については全校、中学校においても30校程度を除いて全ての学校で、ツーブロック等を禁止する校則を廃止したとされております。
しかし、未だ「ツーブロックでない髪型でありながらツーブロックとみなされ、理髪のやり直しを教員に命じられる」事案が発生しています。
そこで、2023年3月13日、神戸市理容連合会・藤田暁三会長らと共に、「学校園による恣意的な頭髪指導を改め校則を適正化するよう求める」要望書を、教育委員会の高田教育次長に手交しました。
社会の安全安心に、地域の拠点として重要な役割を果たしていただいている理容店の皆様と、引き続き連携して参ります。
しかし、未だ「ツーブロックでない髪型でありながらツーブロックとみなされ、理髪のやり直しを教員に命じられる」事案が発生しています。
そこで、2023年3月13日、神戸市理容連合会・藤田暁三会長らと共に、「学校園による恣意的な頭髪指導を改め校則を適正化するよう求める」要望書を、教育委員会の高田教育次長に手交しました。
社会の安全安心に、地域の拠点として重要な役割を果たしていただいている理容店の皆様と、引き続き連携して参ります。


