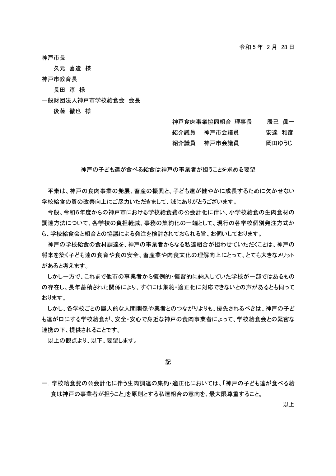
神戸の給食は神戸の事業者が担うことを求める要望
【神戸の給食は神戸の食肉事業者が担う!】
令和6年度から小学校給食の生肉食材の調達について、現在行われている「各学校個別発注方式」から、「学校給食会と組合との協議発注方式」へ、集約・適正化されることとなりました。
しかし一部、これまで他市の事業者から慣例的・慣習的に納入していた学校があり、すぐには集約・適正化に対応できないとの声も。
各学校ごとの属人的な人間関係や業者とのつながりよりも、優先されるべきは、神戸の子ども達が口にする学校給食が、安全・安心に提供されることです。
以上の問題意識より、神戸食肉事業協同組合の辰巳理事長と共に、【神戸の子ども達が食べる給食は神戸の事業者が担うこと】を求める要望書を、教委の担当部長に手交しました。
美味しい、安全なお肉を子ども達にしっかりと届けたい。今後も学校給食の質の改善向上に、全力を尽くして参ります。
令和6年度から小学校給食の生肉食材の調達について、現在行われている「各学校個別発注方式」から、「学校給食会と組合との協議発注方式」へ、集約・適正化されることとなりました。
しかし一部、これまで他市の事業者から慣例的・慣習的に納入していた学校があり、すぐには集約・適正化に対応できないとの声も。
各学校ごとの属人的な人間関係や業者とのつながりよりも、優先されるべきは、神戸の子ども達が口にする学校給食が、安全・安心に提供されることです。
以上の問題意識より、神戸食肉事業協同組合の辰巳理事長と共に、【神戸の子ども達が食べる給食は神戸の事業者が担うこと】を求める要望書を、教委の担当部長に手交しました。
美味しい、安全なお肉を子ども達にしっかりと届けたい。今後も学校給食の質の改善向上に、全力を尽くして参ります。


